Page 4401 of 4449
WW-10
FRONT WIPER AND WASHER SYSTEM
Revision: 2004 November 2004 FX35/FX45
SchematicAKS0056S
TKWM0940E
Page 4402 of 4449
FRONT WIPER AND WASHER SYSTEM
WW-11
C
D
E
F
G
H
I
J
L
MA
B
WW
Revision: 2004 November 2004 FX35/FX45
Wiring Diagram — WIPER —AKS0056T
TKWM0663E
Page 4403 of 4449
WW-12
FRONT WIPER AND WASHER SYSTEM
Revision: 2004 November 2004 FX35/FX45
TKWM0664E
Page 4404 of 4449
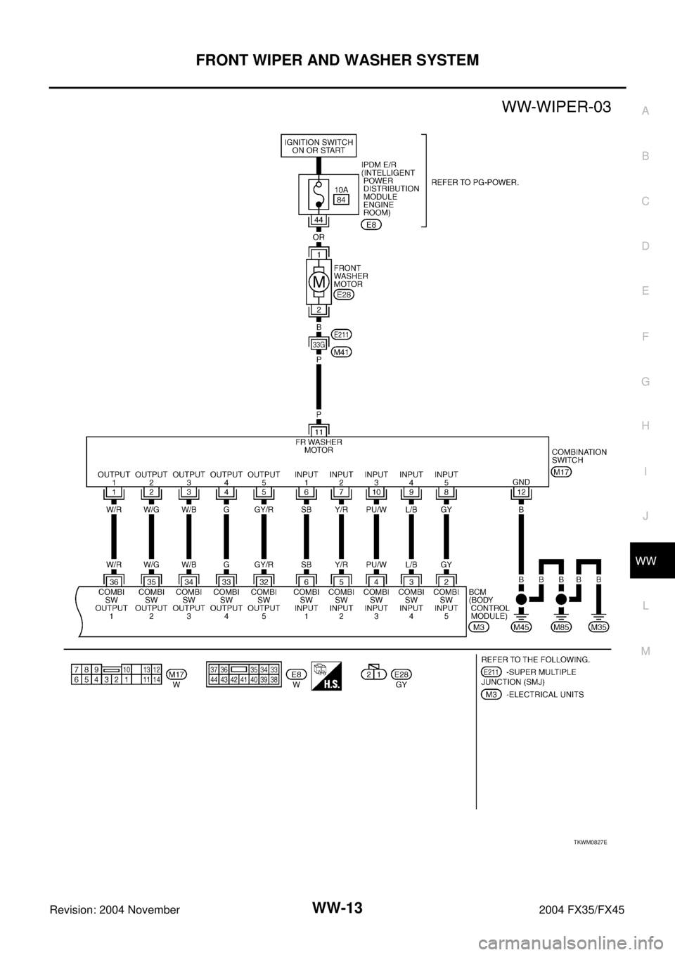
FRONT WIPER AND WASHER SYSTEM
WW-13
C
D
E
F
G
H
I
J
L
MA
B
WW
Revision: 2004 November 2004 FX35/FX45
TKWM0827E
Page 4405 of 4449

WW-14
FRONT WIPER AND WASHER SYSTEM
Revision: 2004 November 2004 FX35/FX45
Terminals and Reference Values for BCMAKS0056U
Terminal No.
(Wire color)Signal nameMeasuring condition
Reference value
Ignition
switchOperation or condition
2 (GY) Combination switch input 5 ON
Lighting switch and wiper switch
OFF
Wiper dial position 4
3 (L/B) Combination switch input 4 ON
Lighting switch and wiper switch
OFF
Wiper dial position 4
4 (PU/W) Combination switch input 3 ON
Lighting switch and wiper switch
OFF
Wiper dial position 4
5 (Y/R) Combination switch input 2 ON
Lighting switch and wiper switch
OFF
Wiper dial position 4 6 (SB) Combination switch input 1 ON
32 (GY/R) Combination switch output 5 ON
Lighting switch and wiper switch
OFF
Wiper dial position 4
33 (G) Combination switch output 4 ON
Lighting switch and wiper switch
OFF
Wiper dial position 4
34 (W/B) Combination switch output 3 ON
Lighting switch and wiper switch
OFF
Wiper dial position 4
SKIA5291E
SKIA5292E
SKIA5291E
SKIA5292E
SKIA5291E
SKIA5292E
SKIA5291E
Page 4406 of 4449

FRONT WIPER AND WASHER SYSTEM
WW-15
C
D
E
F
G
H
I
J
L
MA
B
WW
Revision: 2004 November 2004 FX35/FX45
Terminals and Reference Values for IPDM E/RAKS0056V
How to Proceed With Trouble DiagnosisAKS0056W
1. Confirm the symptoms and customer complaint.
2. Understand operation description and function description. Refer to WW-4, "
System Description" .
3. Perform the Preliminary Check. Refer to WW-16, "
Preliminary Check" .
4. Check symptom and repair or replace the cause of malfunction.
5. Does the front wiper and washer operate normally? If YES, GO TO 6. If NO, GO TO 4.
6. INSPECTION END
35 (W/G) Combination switch output 2
ON
Lighting switch and wiper switch
OFF
Wiper dial position 4 36 (W/R) Combination switch output 1
38 (W/L) Ignition switch (ON) ON — Battery voltage
39 (L) CAN H — — —
40 (R) CAN L — — —
42 (L/R) Battery power supply OFF — Battery voltage
49 (B) Ground ON — Approx. 0 V
52 (B) Ground ON — Approx. 0 V
55 (G) Battery power supply OFF — Battery voltage Terminal No.
(Wire color)Signal nameMeasuring condition
Reference value
Ignition
switchOperation or condition
SKIA5292E
Terminal No.
(Wire color)Signal nameMeasuring condition
Reference value
Ignition
switchOperation or condition
21 (P) Low speed signal ON Wiper switchOFF Approx. 0 V
LO Battery voltage
31 (PU) High speed signal ON Wiper switchOFF Approx. 0 V
HI Battery voltage
32 (L) Wiper auto - stop signal ONWiper operating Battery voltage
Wiper stopped Approx. 0 V
38 (B) Ground ON — Approx. 0 V
44 (OR) Washer motor power supply ON — Battery voltage
48 (L) CAN H — — —
49 (R) CAN L — — —
60 (B) Ground ON — Approx. 0 V
Page 4407 of 4449

WW-16
FRONT WIPER AND WASHER SYSTEM
Revision: 2004 November 2004 FX35/FX45
Preliminary CheckAKS0056X
CHECK POWER SUPPLY AND GROUND CIRCUIT
Inspection Procedure
1. CHECK FUSE
Check if wiper and washer fuse is blown.
Refer to WW-11, "Wiring Diagram — WIPER —" .
OK or NG
OK >> GO TO 2
NG >> If fuse is blown, be sure to eliminate cause of malfunction before installing new fuse. Refer to PG-
3, "POWER SUPPLY ROUTING CIRCUIT" .
2. CHECK POWER SUPPLY CIRCUIT
1. Turn ignition switch OFF.
2. Disconnect BCM connector.
3. Check voltage between BCM harness connector terminal and
ground.
OK or NG
OK >> GO TO 3.
NG >> Check harness for open or short between fuse, fusible link and BCM.
3. CHECK GROUND CIRCUIT
Check continuity between BCM harness connector M4 terminals 49
(B), 52 (B) and ground.
OK or NG
OK >> INSPECTION END
NG >> Repair harness or connector.
Unit Power source Fuse and fusible link No.
Front washer motor Ignition switch ON or START 84
Front wiper motor, front wiper relay, front wiper HI relay Battery 73
BCMBatteryM
22
Ignition switch ON or START 1
Terminals Ignition switch position
(+)
(-) OFF ON
Connector Terminal (Wire color)
M4 42 (L/R)
GroundBattery voltage Battery voltage
M4 55 (G) Battery voltage Battery voltage
M3 38 (W/L) 0V Battery voltage
PKIA5190E
49 (B), 52 (B) - Ground : Continuity should exist.
PKIA5191E
Page 4408 of 4449

FRONT WIPER AND WASHER SYSTEM
WW-17
C
D
E
F
G
H
I
J
L
MA
B
WW
Revision: 2004 November 2004 FX35/FX45
CONSULT-II Functions (BCM)AKS007AD
CONSULT-II can display each diagnostic item using the following diagnostic test modes: work support, self-
diagnostic results, data monitor and active test through data reception and command transmission via the
BCM CAN communication line.
CONSULT-II OPERATION
CAUTION:
If CONSULT-II is used with no connection of CONSULT-II CONVERTER, malfunctions might be
detected in self-diagnosis depending on control unit which carry out CAN communication.
1. With the ignition switch OFF, connect CONSULT-II and CON-
SULT-II CONVERTER to the data link connector, then turn the
ignition switch ON.
2. Touch “START (NISSAN BASED VHCL)”.
3. Touch “BCM” on “SELECT SYSTEM” screen.
If “BCM” is not indicated, refer to GI-40, "
CONSULT-II Data Link
Connector (DLC) Circuit" .
BCM diagnosis position Check item, Diagnosis mode Description
WiperDATA MONITOR Displays BCM input data in real time.
ACTIVE TEST Device operation can be checked by applying a drive signal to device.
BCM CAN DIAG SUPPORT MNTR The result of transmit/receive diagosis of CAN commnucation can be read.
PBIB1503E
SKIA3098E
PKIA5222E