Page 2873 of 4210

PB-10
< ON-VEHICLE REPAIR >
PARKING BRAKE SHOE
• Check thickness of lining.
Disc Rotor Inner Diameter Inspection
• Check inner diameter insi de drum area of disc rotor.
Other Inspections
• Check shoe sliding surface on back plate for excessive wear and damage.
• Check anti-rattle pins for excessive wear and corrosion.
• Check return springs for sagging.
• Check adjuster for rough operation.
• When disassembling adjuster, apply PBC (Poly Butyl Cuprysil) grease or equivalent to the threads.
• Check either visually or with a vernier caliper to see if there is any excessive wear, cracks, or damage inside
drum area of disc rotor.
INSTALLATION
Installation is in the reverse order of removal.
• Apply brake grease to the specified points during assembly.
• Assemble adjuster so that threaded part expands when rotating it
in the direction shown by the arrow.
• Shorten adjuster by rotating it.
NOTE:
After replacing brake shoes or disc rotors, or if brakes do not function well, perform break-in operation as fol-
lows.
1. Adjust parking brake pedal stroke. Refer to PB-5, "
On-Vehicle Service".
2. Perform parking brake break-in operation by driving the vehicle forward under the following conditions: • Vehicle speed at 40 km/h (25 MPH)
• Apply parking brake with an operating forc e of 196 N (20.0 kg-f, 44.1 lb-f) set
• Apply parking brake for a period of 30 seconds
CAUTION:
• To prevent lining from getting too hot, allow a cool off period of approximately 5 minutes after every break-in operation.Standard thickness (A) : Refer to
PB-12, "
Parking
Brake".
Wear limit thickness (A) : Refer to PB-12, "
Parking
Brake".
SBR021A
Standard inner diameter : Refer to PB-12, "Park-
ing Brake".
Wear limit of inner diameter : Refer to PB-12, "
Park-
ing Brake".
SBR768A
SFIA0153E
Revision: April 20092010 QX56
Page 2874 of 4210
PARKING BRAKE SHOEPB-11
< ON-VEHICLE REPAIR >
C
DE
G H
I
J
K L
M A
B
PB
N
O P
• Do not perform excessive break-in operations, because it may cause uneven or early wear of lin- ing.
3. After break-in operation, check pedal stroke of parking brake. Readjust if it is no longer at the specified stroke. Refer to PB-5, "
On-Vehicle Service".
Revision: April 20092010 QX56
Page 2875 of 4210
PB-12
< SERVICE DATA AND SPECIFICATIONS (SDS)
SERVICE DATA AND SPECIFICATIONS (SDS)
SERVICE DATA AND SPECIFICATIONS (SDS)
SERVICE DATA AND SPECIFICATIONS (SDS)
Parking BrakeINFOID:0000000005147936
Unit: mm (in)
Parking Brake ControlINFOID:0000000005147937
Typ eDisc rotor with inner drum
Brake lining Standard thickness (new)
3.79 ± 0.21 (0.149 ± 0.008)
Wear limit thickness 0.5 (0.020)
Drum inner diameter (disc) Standard inner diameter (new)
205 ± 0.13 (8.07 ± 0.01)
Wear limit of inner diameter 205.7 (8.10)
Control type Foot pedal
Number of notches [under force of 196 N (20.0 kg-f, 44.1 lb-f)] 3 – 4 notches
Number of notches when warning lamp switch comes on 1 notch
Revision: April 20092010 QX56
Page 2876 of 4210

PCS
PCS-1
ELECTRICAL & POWER CONTROL
C
DE
F
G H
I
J
K L
B
SECTION PCS
A
O P
N
CONTENTS
POWER CONTROL SYSTEM
IPDM E/R
BASIC INSPECTION ....... .............................
2
DIAGNOSIS AND REPAIR WORKFLOW ..... .....2
Work Flow ........................................................... ......2
FUNCTION DIAGNOSIS ...............................5
RELAY CONTROL SYSTEM ......................... .....5
System Diagram .................................................. ......5
System Description ...................................................6
Component Parts Location ........................................7
POWER CONTROL SYSTEM .............................8
System Diagram .................................................. ......8
System Description ...................................................8
SIGNAL BUFFER SYSTEM ................................9
System Diagram .................................................. ......9
System Description ...................................................9
POWER CONSUMPTION CONTROL SYS-
TEM ....................................................................
10
System Diagram .................................................. ....10
System Description .................................................10
Component Parts Location ......................................11
DIAGNOSIS SYSTEM (IPDM E/R) .....................12
Diagnosis Description ......................................... ....12
CONSULT - III Function (IPDM E/R) .......................14
COMPONENT DIAGNOSIS .........................17
U1000 CAN COMM CIRCUIT ...........................17
Description ........................................................... ....17
DTC Logic ................................................................17
Diagnosis Procedure ...............................................17
POWER SUPPLY AND GROUND CIRCUIT ....18
Diagnosis Procedure ...............................................18
ECU DIAGNOSIS .........................................19
IPDM E/R (INTELLIGENT POWER DISTRI-
BUTION MODULE ENGINE ROOM) ................
19
Reference Value .................................................. ....19
Terminal Layout .......................................................21
Physical Values ................................................... ....22
Wiring Diagram ........................................................27
Fail Safe ..................................................................30
DTC Index ...............................................................32
PRECAUTION ..............................................33
PRECAUTIONS .................................................33
Precaution for Supplemental Restraint System
(SRS) "AIR BAG" and "SEAT BELT PRE-TEN-
SIONER" ............................................................. ....
33
Precaution Necessary for Steering Wheel Rota-
tion After Battery Disconnect ...................................
33
REMOVAL AND INSTALLATION ...............35
IPDM E/R (INTELLIGENT POWER DISTRI-
BUTION MODULE ENGINE ROOM) ................
35
Removal and Installation of IPDM E/R ................ ....35
Revision: April 20092010 QX56
Page 2877 of 4210
PCS-2
< BASIC INSPECTION >[IPDM E/R]
DIAGNOSIS AND REPAIR WORKFLOW
BASIC INSPECTION
DIAGNOSIS AND REPAIR WORKFLOW
Work FlowINFOID:0000000005146495
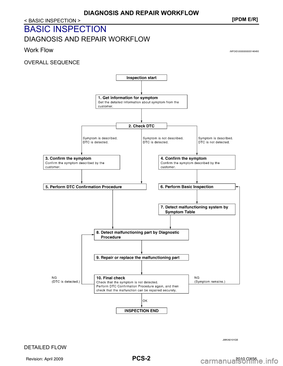
OVERALL SEQUENCE
DETAILED FLOW
JMKIA0101GB
Revision: April 20092010 QX56
Page 2878 of 4210
![INFINITI QX56 2010 Factory Service Manual PCS
DIAGNOSIS AND REPAIR WORKFLOWPCS-3
< BASIC INSPECTION > [IPDM E/R]
C
D
E
F
G H
I
J
K L
B A
O P
N
1. GET INFORMATION FOR SYMPTOM
Get the detailed information from the customer about the symptom (th INFINITI QX56 2010 Factory Service Manual PCS
DIAGNOSIS AND REPAIR WORKFLOWPCS-3
< BASIC INSPECTION > [IPDM E/R]
C
D
E
F
G H
I
J
K L
B A
O P
N
1. GET INFORMATION FOR SYMPTOM
Get the detailed information from the customer about the symptom (th](/manual-img/42/57032/w960_57032-2877.png)
PCS
DIAGNOSIS AND REPAIR WORKFLOWPCS-3
< BASIC INSPECTION > [IPDM E/R]
C
D
E
F
G H
I
J
K L
B A
O P
N
1. GET INFORMATION FOR SYMPTOM
Get the detailed information from the customer about the symptom (the condition and the environment when
the incident/malfunction occurred).
>> GO TO 2
2. CHECK DTC
1. Check DTC.
2. Perform the following procedure if DTC is displayed.
- Record DTC and freeze frame data.
- Erase DTC.
- Study the relationship between the cause detected by DTC and the symptom described by the customer.
3. Check related service bulletins for information.
Is any symptom described and any DTC detected?
Symptom is described, DTC is displayed>>GO TO 3
Symptom is described, DTC is not displayed>>GO TO 4
Symptom is not described, DTC is displayed>>GO TO 5
3. CONFIRM THE SYMPTOM
Confirm the symptom described by the customer.
Connect CONSULT-III to the vehicle in “DATA MONI TOR” mode and check real time diagnosis results.
Verify relationship between the symptom and the condition when the symptom is detected.
>> GO TO 5
4. CONFIRM THE SYMPTOM
Confirm the symptom described by the customer.
Connect CONSULT-III to the vehicle in “DATA MONI TOR” mode and check real time diagnosis results.
Verify relationship between the symptom and the condition when the symptom is detected.
>> GO TO 6
5. PERFORM DTC CONFIRMATION PROCEDURE
Perform DTC Confirmation Procedure for the display ed DTC, and then check that DTC is detected again.
At this time, always connect CONSULT-III to the vehicle, and check diagnostic results in real time.
If two or more DTCs are detected, refer to BCS-54, "
DTCInspectionPriorityChart" and determine trouble
diagnosis order.
NOTE:
• Freeze frame data is useful if the DTC is not detected.
• Perform Component Function Check if DTC Confirmation Procedure is not included in Service Manual. This
simplified check procedure is an effective alternat ive though DTC cannot be detected during this check.
If the result of Component Function Check is NG, it is the same as the detection of DTC by DTC Confirma-
tion Procedure.
Is DTC detected?
YES >> GO TO 8
NO >> Refer to GI-38, "
Intermittent Incident".
6. PERFORM BASIC INSPECTION
Perform a basic inspection of the IPDM E/R.
Inspection End>>GO TO 7
7. DETECT MALFUNCTIONING SYSTEM BY SYMPTOM
Detect malfunctioning system according to symptom in step 4, and determine the trouble diagnosis order
based on possible causes and symptom.
>> GO TO 8
Revision: April 20092010 QX56
Page 2879 of 4210
![INFINITI QX56 2010 Factory Service Manual PCS-4
< BASIC INSPECTION >[IPDM E/R]
DIAGNOSIS AND REPAIR WORKFLOW
8. DETECT MALFUNCTIONING PART BY DIAGNOSTIC PROCEDURE
Inspect according to Diagnostic Procedure of the system.
NOTE:
The Diagnostic P INFINITI QX56 2010 Factory Service Manual PCS-4
< BASIC INSPECTION >[IPDM E/R]
DIAGNOSIS AND REPAIR WORKFLOW
8. DETECT MALFUNCTIONING PART BY DIAGNOSTIC PROCEDURE
Inspect according to Diagnostic Procedure of the system.
NOTE:
The Diagnostic P](/manual-img/42/57032/w960_57032-2878.png)
PCS-4
< BASIC INSPECTION >[IPDM E/R]
DIAGNOSIS AND REPAIR WORKFLOW
8. DETECT MALFUNCTIONING PART BY DIAGNOSTIC PROCEDURE
Inspect according to Diagnostic Procedure of the system.
NOTE:
The Diagnostic Procedure described based on open circuit inspection. A short circuit inspection is also
required for the circuit check in the Diagnostic Procedure.
Is malfunctioning part detected?
YES >> GO TO 9
NO >> Check voltage of related BCM terminals using CONSULT-III.
9. REPAIR OR REPLACE THE MALFUNCTIONING PART
1. Repair or replace the malfunctioning part.
2. Reconnect parts or connectors disconnected during Diagnostic Procedure again after repair and replace- ment.
3. Check DTC. If DTC is displayed, erase it.
>> GO TO 10
10. FINAL CHECK
When DTC was detected in step 2, perform DTC Confirmation Procedure or Component Function Check
again, and then check that the malfunction have been fully repaired.
When symptom was described from the customer, refer to confirmed symptom in step 3 or 4 and check that
the symptom is not detected.
Is the inspection result normal?
YES >> Inspection End.
NO (DTC is detected)>>GO TO 8
NO (Symptom remains)>>GO TO 6
Revision: April 20092010 QX56
Page 2880 of 4210
PCS
RELAY CONTROL SYSTEMPCS-5
< FUNCTION DIAGNOSIS > [IPDM E/R]
C
D
E
F
G H
I
J
K L
B A
O P
N
FUNCTION DIAGNOSIS
RELAY CONTROL SYSTEM
System DiagramINFOID:0000000005146496
AWMIA1159GB
Revision: April 20092010 QX56